Laboratory for Automation and Measurement

Faculty of Chemical Engineering and Technology, University of Zagreb

FKIT

Process Plant Design

Basic and detailed engineering for chemical and process plants, from concept to implementation.

Basic and Detailed Design

  • Plant layouts and equipment arrangement studies.
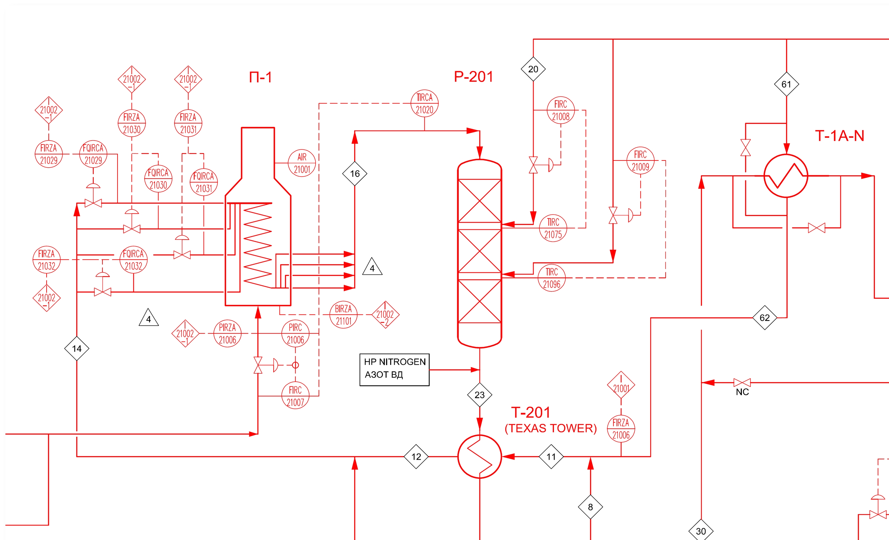
  • Process flow diagrams (PFD) and piping & instrumentation diagrams (P&ID).
  • Process data sheets and specification of equipment.
  • Pipeline and equipment sizing and specification.
  • Isometric drawings and fabrication documentation.
  • Bill of materials and documentation for procurement.
Illustrative process plant design schematic

Typical deliverables include complete process documentation, drawings, and calculation reports suitable for both basic and detailed engineering phases.